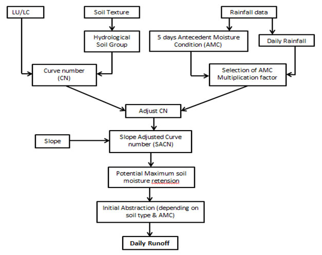
Sureface-Runoff-Flow Chart
Monday, October 7, 2019 2:56:00 PM