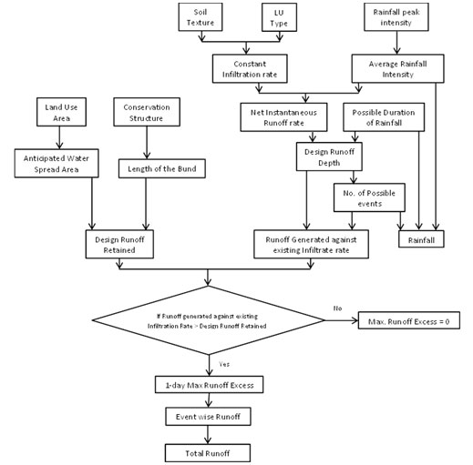
Infiltration flow chart
Thursday, April 16, 2020 4:48:49 PM