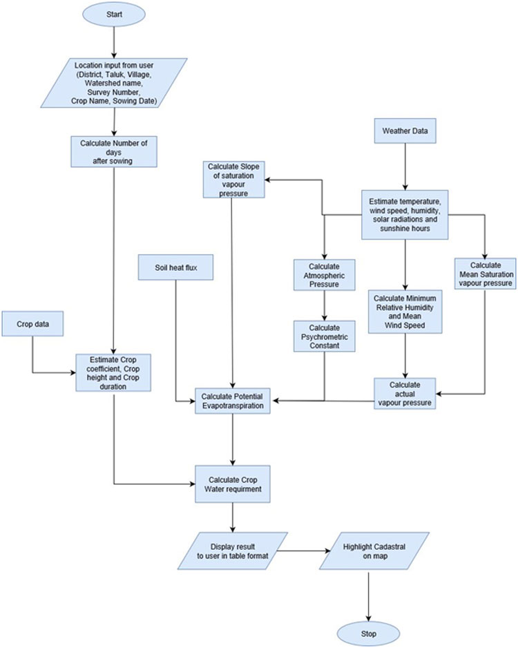
CropWaterRequirement-FlowChart
Monday, October 7, 2019 3:54:00 PM