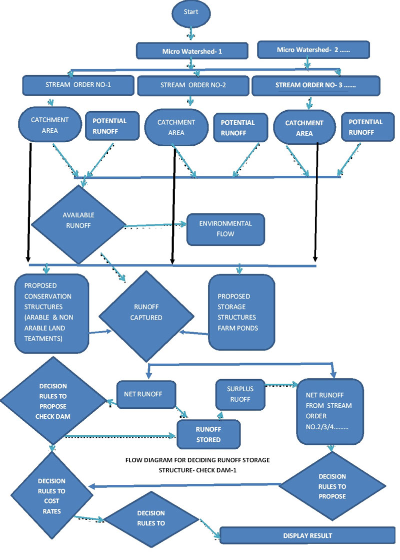
CheckDam-Flow Chart
Monday, October 7, 2019 3:39:00 PM