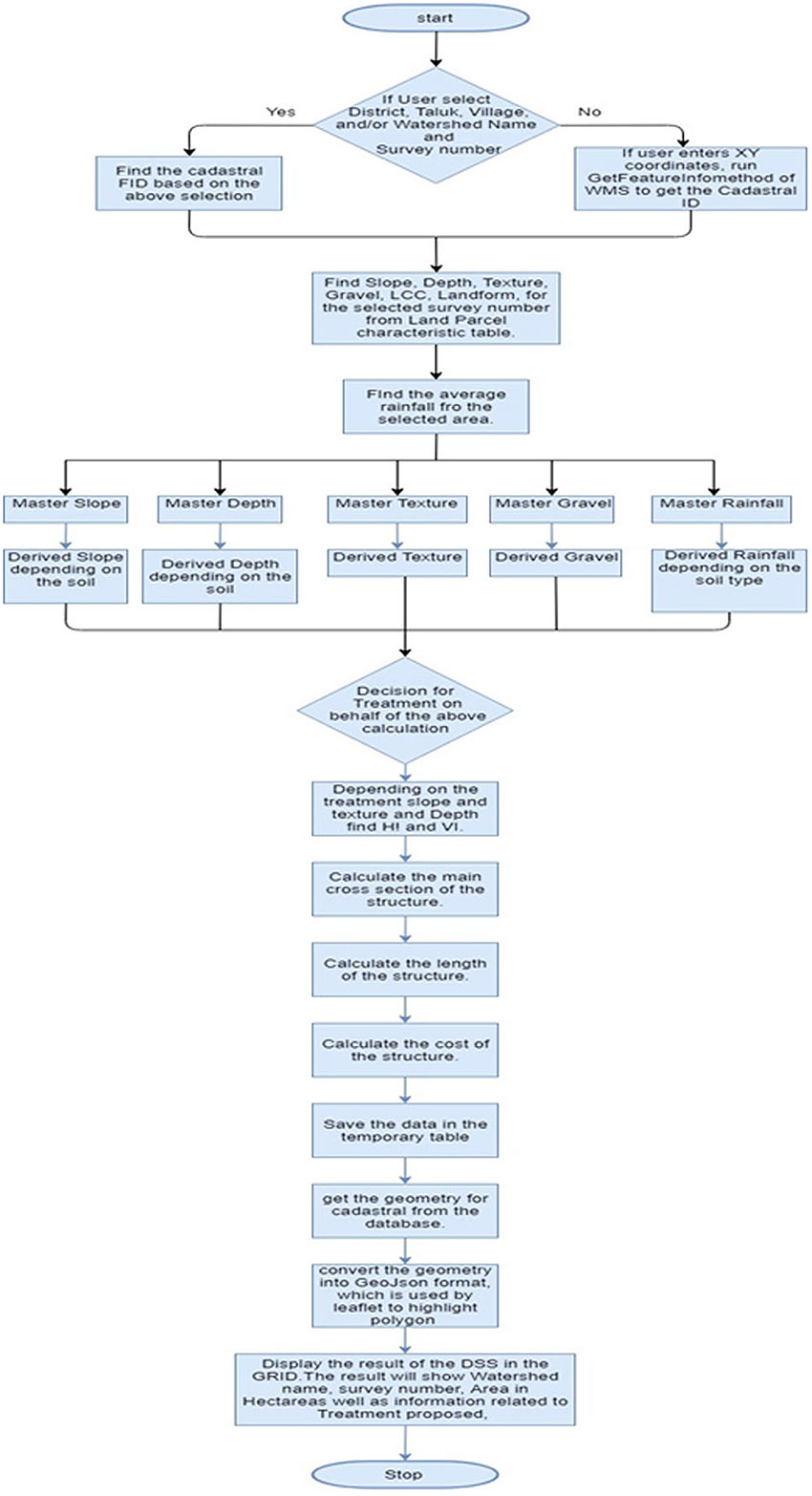
SoilandWaterConservationplan-FlowChart
Friday, October 4, 2019 12:12:00 PM