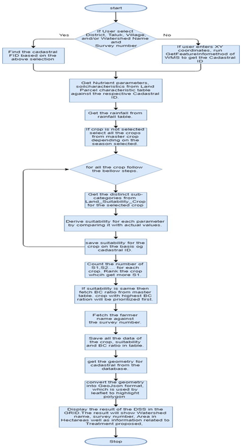
CropSelection-Flowchart
Friday, October 4, 2019 3:53:00 PM